We Built a Thing
Stay updated on our latest apps, proof of concepts, and experiments.
We love building things at Township and we’d love to share. Subscribe to get a newsletter of things we’re creating – from silly concepts to AI experiments to... the next big thing? ✨
Read the Newsletter
Check out our archive

We Built a Thing #58: CAPTCHAI
AI is supposed to make communication faster. But that's not always how it plays out. Like when someone sends you an email you suspect they...

We Built a Thing #57: DemoMatic
Loom has definitely changed the way we share work—whether it's showcasing a design prototype, presenting a staging site, or explaining somet...

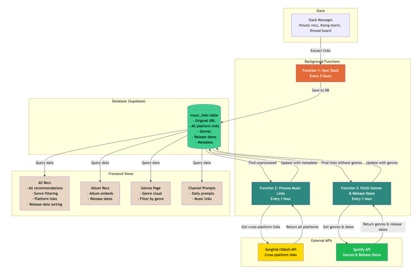
We Built a Thing #55: Genre Network
Teams have plenty of data. We all lived through the era of MoviePass and the promise that there was real value in all that data. But once...

We Built a Thing #54: Digital Desire Paths
Next time you’re walking through a park, you might see a well-worn path, separated from where asphalt or concrete was laid. This is a “desir...

We Built a Thing #53: The Draft Process
Good things take time. Like good design. Thoughtful writing. A banger of a song. More importantly, good things often come out of *bad idea...

We Built a Thing #52: ResourceSpec
We started down this path almost a year ago with Bandwidth. The idea was to build an in-house capacity planning app that stripped out all th...

We Built a Thing #51: The Agent Toll Booth
We’re on an agent bender. When an AI agent arrives at our website, it’s greeted by Agent Door. Our AI Receptionist negotiates capability....

We Built a Thing #50: AI Receptionist
Last week, we explored how to respond when AI agents knock on our website’s front door. This week, we invite them in to our digital living r...

We Built a Thing #49: The Agent Door
The web has two audiences: humans and machines. Well, it’s had them for a long time. But in the net’s golden era, the relationship felt si...
We Built a Thing #48: SVG-to-LLM Interpreter
We Built a Thing #47: Notion to Book
We Built a Thing #46: Image Manipulation MCP
We Built a Thing: The 2025 Director’s Commentary
We Built a Thing #45: Chill Factor
We Built a Thing #44: Reading Room 2.0
We Built a Thing #43: Zoom. Enhance.
We Built a Thing #42: Create Your QR Code Service
We Built a Thing #41: Crosstracks
We Built a Thing #40: SoleMate 3D
We Built a Thing #39: Creative Differences
We Built a Thing #38: Chief
We Built a Thing #37: MATT (Multi-Agent Training & Tuning)
We Built a Thing #36: Mocktopus
We Built a Thing #35: ScentForge
We Built a Thing #34: Victory Roast
We Built a Thing #33: Don’t Send It
We Built a Thing #32: A Small Solar Model of Language (SSMoL)
We Built a Thing #31: One Song Studio
We Built a Thing #30: SoleMate
We Built a Thing #29: All the Prompts You've Loved Before Are Waiting Here
We Built a Thing #28: Woolf
We Built a Thing #27: Paint the Sky
We Built a Thing #26: Ideal Client Posse
We Built a Thing #25: ContextUIal
We Built a Thing #24: Nugget Tycoon
We Built a Thing #23: Coach! 2.0
We Built a Thing #22: DocCrusher
We Built a Thing #21: Launch Protocol
We Built a Thing #20: Bandwidth
We Built a Thing #19: Prime Cut 🥩
We Built a Thing #18: PostGhost
We Built A Thing #17: Model Showdown
We Built A Thing #16: SurpriseBot
We Built a Thing #15: O.B.S.C.O.R.E. M.C.P.
We Built a Thing #14: Desert Radio
We Built a Thing #13: Scout
We Built a Thing #12: Too Much Copy
We Built a Thing #11: Dry Ink
We Built a Thing #10: Driving Thoughts
We Built a Thing #9: Coach!
We Built a Thing #8: Handcart
We Built a Thing #7: Figma Ticket Writer
We Built a Thing #6: Wizard Wizard
We Built a Thing #5: Moodboarder
We Built a Thing #4: AI Ticket Whisperer
We Built a Thing #3: Pop Quiz Age Verification
We Built a Thing #2: The Reading Room
We Built a Thing #1: Where Should We Eat Tonight?
Ready to Build Something That Matters?
Let's discuss your challenge and map out the smartest path forward.
Or you can just email us